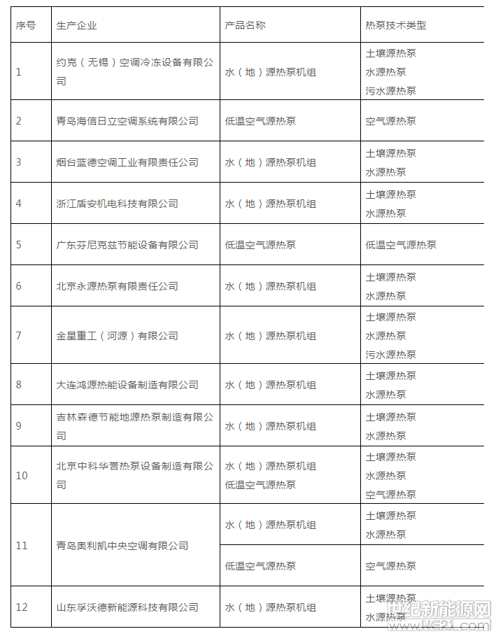
依据《吉林省住房和城乡建设厅关于开展2018年度可再生能源建筑应用热泵技术(产品)推广使用目录征集工作的通知》(吉建科〔2018〕12号)要求,我厅组织开展了可再生能源建筑应用热泵技术(产品)推广使用目录编制工作,经企业自愿申报、地区初审推荐、专家组综合评审,约克(无锡)空调冷冻设备有限公司等12家企业申报的可再生能源建筑应用热泵技术(产品)通过了评审。
为确保评审工作的公平、公开和公正性,现对通过评审的企业及技术(产品)予以公示,公示期为2018年8月24日至2018年8月30日。公示期内,各单位或个人若对评审结果有异议的,请形成书面意见,并署名单位、姓名及联系电话(否则视为无效材料),传真至吉林省住房和城乡建设厅,以便及时核查。
联系地址:吉林省长春市贵阳街287号建设大厦5层537室
联系电话(传真):0431—82752489
联系人:王庆龙
附件:《吉林省2018年度可再生能源建筑应用热泵技术(产品)评定目录》
吉林省住房和城乡建设厅
2018年8月24日
附:吉林省2018年度可再生能源建筑应用热泵技术(产品)评定目录

免责声明:本平台仅供信息发布交流之途,请谨慎判断信息真伪。如遇虚假诈骗信息,请立即举报
举报