山东省冬季清洁取暖规划(2018—2022年)
2018-09-03 10:01208820
孙凌伟
2018-09-03 10:01 · 头闻号电采暖
TA的动态
2.积极开发利用工业余热供暖。在具备基础条件的城镇,应将工业余热余压利用纳入城市供热规划,大力实施余热暖民工程。深入开展工业余热余压资源调查,对具备余热余压取暖的企业,鼓励实施对外供暖。加大大中型煤电机组凝汽余热资源的开发利用,通过采用高背压供热改造、吸收式热泵、电驱动热泵等方式,充分挖掘既有煤电机组余热资源,有效扩大机组供暖面积。结合全省钢铁、化工、电解铝、食品、造纸、建材等企业的余热余压资源和区域取暖需求,发展热泵、蓄热及中低温余热回收利用技术,采取合同能源管理等模式,进一步提升余热利用效率和范围,最大程度实现能源梯级利用。
3.稳步有序推进天然气取暖。统筹考虑天然气总量和高峰期等因素,循序渐进、从实际出发,按照“先规划、先合同、后改造”的原则,在落实天然气供应保障合同和确保设施安全的前提下,合理有序推进煤改气和天然气取暖。
统筹布局、适时适度发展燃气热电联产取暖。结合国家入鲁主干管网和我省沿海液化天然气(LNG)接收站建设进度,把握节奏和进度,在国家政策允许的前提下,优先在经济发达、气源保障条件较好、热负荷稳定的全省新旧动能转换重大工程核心区或大气污染防治通道城市,适时适度建设燃气热电联产项目;在城市中有稳定冷、热、电负荷需求的机场、高铁站等公共建筑、城市综合体和商业聚集区等区域,有序发展冷热电三联供分布式燃机。
因地制宜的发展燃气锅炉取暖。在落实气源的前提下,对难以达到超低排放和集中供热管网覆盖不到区域的燃煤锅炉可改为燃气锅炉。充分利用燃气锅炉启停灵活的优势,鼓励在集中供热区域作为调峰和应急热源。
适度有序推进燃气壁挂炉分散式取暖。加快城市燃气管网建设,新建城市新区、住宅小区以及公共服务设施同步规划配套建设天然气管网设施,优先对城中村、棚户区等分散用户实施燃气壁挂炉取暖改造。加快城乡燃气协调发展,在落实气源的前提下,有序推进具备条件的农村地区实施燃气壁挂炉取暖,坚持把解决农村居民炊事和取暖结合起来,实施天然气“镇镇通”工程,促进燃气管网向小城镇、新型农村社区和具备条件的中心村延伸。在管道无法通达的区域,鼓励使用液化压缩天然气(CNG)、LNG供气站等方式供气。
4.积极高效发展电能取暖。结合取暖区域的热负荷特性、取暖规模、电力资源和经济承受能力等因素,在与电网公司做好充分衔接、落实配套电网建设改造、保障电力安全供应的基础上,因地制宜发展电取暖。统筹考虑电力、热力供需,实现电力、热力系统协调优化运行。
(1)积极推进各类型电取暖。根据气温、水源、土壤等条件特性,结合电网架构能力,因地制宜优先选用低温空气源、污水源、地源、海水源等热泵取暖,发挥电能高品质优势,充分利用低品位的能源热量,提升电能取暖效率。鼓励利用低谷电,科学发展蓄热式电锅炉取暖,有效提升电能占终端能源消费比重。在不具备集中供暖条件的区域,发展热泵热风机、户用空气源热泵、蓄热式电暖器、碳晶板、碳纤维板、电热膜、发热电缆等分散式电取暖。
(2)加快利用可再生能源发电实施电取暖。坚持集中式与分散式相结合,有序推动
光伏、风电、生物质等可再生能源发电发展,提升可再生能源发电在电力装机中的比重。结合“外电入鲁”战略实施,积极与送端省份做好对接,有效利用弃风弃光较重的内蒙古、辽宁、黑龙江等三北地区的富余电量,助推我省煤改电工程。鼓励有条件的大型商场、办公、酒店等昼夜冷热负荷变化较大的建筑配套建设电蓄热(冷)设施,促进电力负荷的移峰填谷,降低运行成本。
5.大力发展可再生能源取暖。
(1)地热能取暖。地热能具有储量大、分布广、清洁环保、稳定可靠、技术要求性高等特点,我省地热资源相对丰富,应因地制宜、规范有序推广使用集中与分散式地热能取暖。
强化地热资源规范有序开发建设。加大对全省地热资源调查评价工作力度,摸清地热资源家底,进行开发适宜性分区和开发利用区划。加强地热能开发利用规划与城市总体规划的衔接,将地热取暖纳入城镇基础设施规划建设,做到集中规划、统一开发。建立健全管理制度和技术标准,完善地热行业标准规范,在条件允许的前提下确保地热回灌率100%,依法推行资格认证、规划审查和许可制度,维护地热能开发利用市场秩序。
积极推动中深层地热能取暖。根据地热能资源分布及供热市场需求,在“取热不取水”的原则下,采用“采灌均衡、间接换热”或“井下换热”的工艺技术,在鲁西北、胶东、鲁中(西)南等地热资源相对富集地区,采用“集中式与分散式相结合”的方式推进中深层地热能取暖。
大力开发浅层地热能取暖。按照“因地制宜,集约开发,加强监管,注重环保”的原则,采用热泵技术为主,开发利用浅层地热能取暖(制冷),经济高效的替代散煤取暖。
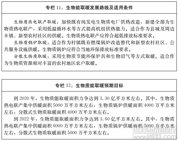
(2)生物质能取暖。生物质能清洁取暖布局灵活,适应性强,适宜就近收集原料、就地加工转换、就近消费、分布式开发利用,可用于生物质资源丰富地区的县城及农村取暖,在用户侧直接替代散煤。
积极发展生物质热电联产取暖。坚持因地制宜、多元发展,在鲁西北和鲁中地区农作物秸秆集中区、鲁南林木产品加工聚集区、胶东半岛果树枝桠柴资源丰富地区,科学规划布局农林生物质热电联产项目,新建项目全部按照热电联产集中取暖规划建设,作为县城及周边乡镇、农村社区的热源。结合用热需求和技术经济可行性,对已投运农林生物质纯凝发电项目实施供热改造,积极为周边城乡居民及工业园区企业供暖、供气。
稳步发展城镇生活垃圾焚烧热电联产取暖。在落实环保、选址、垃圾资源量及社会稳定风险评估等条件的前提下,稳步推进生活垃圾焚烧热电联产项目建设。加快应用现代垃圾焚烧处理及污染防治技术,提高垃圾焚烧发电环保水平。加强宣传和舆论引导,避免或减少邻避效应。
因地制宜发展生物质成型燃料清洁取暖。在生物质资源丰富的胶东、鲁北、鲁中和鲁西南地区,科学规划布局建设一批分布式生物质成型燃料收集、加工和销售基地,采用生物质锅炉和生物质节能环保炉具等方式,为城乡公共服务设施、新型农村社区和农户供暖。加快20蒸吨以上先进低排放生物质锅炉区域集中供暖项目建设,在农村地区推进生物质成型燃料替代散烧煤。
积极开展生物沼气等其他生物质能取暖。在有机废弃物资源丰富的种植、养殖大县,发展以畜禽养殖废弃物、秸轩等为原料发酵制取沼气以及提纯形成生物天然气,用于清洁取暖和居民生活。积极推进符合入网标准的生物天然气并入城镇燃气管网,加快生物天然气产业化发展进程。推动大中型沼气工程为周边居民供气,建设村级燃气供应站及小规模管网,提升燃气普遍服务水平。积极发展各种技术路线的生物质气化及气电多联产,实施秸秆热解气化等清洁能源利用工程。
(3)
太阳能取暖。太阳能热利用技术成熟,已广泛用于生活及工业热水供应,我省属于太阳能资源较丰富地区,适合与其他能源相融合,实现热水、取暖复合系统的应用。
大力推广太阳能区域取暖。积极推进太阳能与电能、天然气、空气源(地源)热泵、天然气热电联产等能源相结合,采用集中与分布相结合、多能互补的取暖模式,在条件适宜的小城镇、民用及公共建筑上推广太阳能取暖系统。在农业大棚、养殖场等用热需求大且与太阳能特性匹配的行业,充分利用太阳能供热。
进一步推动太阳能热水应用。积极巩固我省太阳能热水集热应用大省的地位,在城镇民用建筑以及农村地区推广太阳能热水系统,实现太阳能热水系统与建筑同步规划、同步设计、同步应用,扩大太阳能集热应用规模。支持农村和小城镇居民安装使用太阳能热水器,在农村推行太阳能公共浴室工程。
(4)核能取暖。借鉴北京燕龙泳池式低温供热核反应堆的技术经验,积极推进核能取暖示范项目研究论证,在有条件的地方开展小型低温供热堆和海上浮动堆取暖示范项目前期工作。
6.有序推进清洁型煤取暖。清洁型煤取暖与其他清洁能源取暖方式相比成本相对较低,供应保障相对稳定,是天然气、电能等清洁能源取暖暂时难以推广使用的边远山区和经济条件相对薄弱的农村地区过渡替代散烧煤取暖的方式,重点利用清洁型煤(型煤、兰炭、优质无烟煤)+环保炉具等方式提高供暖用煤质量,尽可能的减少供暖污染物排放。
(1)强化清洁型煤质量管理。严格执行清洁型煤、节能环保炉具和污染物排放等技术标准,强化对清洁型煤的煤质、成分、配送、燃烧等全过程的有效控制及监管,保证清洁型煤的产品质量及排放要求。加强煤炭市场监管,坚决杜绝劣质煤流通。
(2)完善清洁型煤生产配送体系。根据各地清洁型煤的推广使用需求量,统筹规划、合理布局,高标准建设清洁型煤生产加工企业。科学合理布局县域清洁型煤加工储备配送中心和乡镇村居配送网点,畅通供应渠道,满足边远农村地区清洁型煤供应。结合清洁型煤应用,配套使用节能环保型炉具,实现煤炉匹配,提高热效率,减少烟尘等污染物排放。

(二)清洁取暖发展技术路线。
1.城市发展技术路线。围绕实现城市清洁取暖基本全覆盖的发展目标,在积极发展集中供热为主的基础上,在城市规划新区和热力管网难以覆盖的片区大力发展区域性清洁供暖,在集中供暖难以覆盖的城中村、城乡结合部因地制宜的推进煤改气、煤改电等分散清洁取暖。
(1)优先发展城市集中供暖。在不增加城市取暖煤炭消费总量的前提下,优先挖掘既有的超低排放燃煤热电联产和区域采暖锅炉的存量资源,同时推进城市周边可利用的大型煤电机组供热改造、工业余热和生物质热电联产等供热资源的开发利用。在落实气源、实施煤炭等量或减量置换、确保环境承载能力的前提下,适度规划建设燃煤、燃气热电联产和采暖为主的背压热电联产机组,提升城市集中热源保障能力。城市具备集中供暖的区域或建筑应优先考虑集中供热管网延伸覆盖。
(2)大力发展区域性集中供暖。在热力管网覆盖不到的区域和城市规划新区,根据热负荷需求和可利用资源条件,大力发展空气源热泵、污水源热泵、海水源热泵、中深层地热能、天然气分布式燃机和蓄热式电锅炉等区域性集中供暖,作为城市集中供暖的重要补充。区域性集中供暖系统应尽可能采用多能互补的能源形式,强化智能化控制,形成稳定可靠高效的供暖热源。
(3)在集中供暖不能覆盖的城中村、城乡结合部实施煤改电和煤改气等分散取暖。鼓励集中供热管网向城中村、城乡结合部延伸,对城市中不具备集中供暖的棚户区、城中村和城乡结合部等用户,推广使用户用空气源热泵、热泵热风机或燃气壁挂炉等分散取暖。
2.农村地区发展技术路线。按照“因地制宜、多元发展、稳步推进”的原则,依据当地资源禀赋、服务设施布局、经济可承受能力、环境承载能力等综合因素,科学合理确定农村地区清洁取暖的技术路线、取暖方式和推进次序。
(1)分类确定农村取暖技术路线。积极推进城市集中供热管网向乡镇延伸,靠近城市周边的村镇及农村新型社区,可优先接入城市集中供热管网供暖;靠近工业园区的村镇及农村新型社区,可优先利用周边工业企业生产余(废)热供暖;在农村幼儿园、中小学、卫生院、养老院、便民服务中心等公共服务设施以及农村新型社区等人员居住相对密集地区,推广能效比较高、生态环保的小型集中供暖或小型多能互补能源中心;一般农村地区宜以户为单位分散取暖为主,减少管网建设和降低热损耗。
(2)科学合理选择清洁取暖方式。对农村幼儿园、中小学、卫生院、便民服务中心等公共服务设施及新型农村社区,应主要推广空气源热泵、海水源热泵、蓄热式电锅炉、燃气锅炉、生物质锅炉、地热能、多能互补能源中心等小型集中供暖。对于经济基础较好、燃气管网通达或区域电网网架结构相对可靠,且气源或电力供应有保障的村镇地区或中心村,因地制宜有序开展煤改气、煤改电工程,推广燃气壁挂炉、燃气锅炉和空气源热泵、热泵热风机、蓄热式电暖器、碳晶板、电热膜、发热电缆等取暖。对一般农村地区,稳步有序推广天然气、电能、生物质能、地热能和太阳能等多元化的分散清洁取暖。对边远山区和经济条件相对薄弱等暂时不能通过清洁能源取暖替代的,可利用洁净型煤+环保炉具、生物质成型燃料+专用炉具替代散烧煤取暖。
(3)稳步有序的推进农村地区清洁取暖。按照先易后难、先试后推的原则,优先推进城乡结合部、农村地区的幼儿园、中小学、卫生院、便民服务中心及经济条件较好、居民承受能力较强的村庄农户的清洁取暖,在此基础上推进一般农村地区和偏远山区清洁取暖,逐步全部替代散烧煤取暖。
免责声明:本平台仅供信息发布交流之途,请谨慎判断信息真伪。如遇虚假诈骗信息,请立即举报
举报